Subscribe
My.GA
Video
English
Chinese
English
Japanese
Korean
Font Size:
Zoom Out
Standard
Zoom In
Home page
Happy Company
Products
Applications
Quality
Investors
News
Careers
About Good-Ark
Samples
Application
Applications
Power Management
Charger
Consumer Electronics
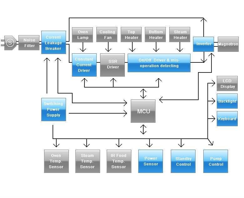
Microwave Oven
Washing Machine
Industrial
Electronic Energy Meter
Lighting
LED Lighting
Automotive
Automotive
Telecommunication
Cell Phone
Online Request
Email Us
Sales Network
Product Inquiry
86-512-68188888
86-512-66063666
Home page
>
Applications
>
Consumer Electronics
>
微波炉